Задать свой вопрос   *более 50 000 пользователей получили ответ на «Решим всё»

Задача 29154 ...

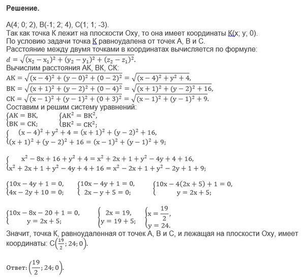
Условие

5.1.2. Найти координаты точки на плоскости Оху, равноудаленной от трех точек: А(4;0;2), В(-1;2;4), С(1; 1;-3).

математика ВУЗ 4754

Решение

Так как точка лежит на плоскости Оху, то третья координата
такой точки равна 0
Пусть координаты точки M (x;y;0)
По условию
АМ=ВM=СM
AМ=sqrt((x_(M)-x_(A))^2+(y_(M)-y_(A))^2+(z_(M)-z_(A))^2)=
=sqrt((x-4)^2+(y-0)^2+(0-2)^2)

BМ=sqrt((x_(M)-x_(B))^2+(y_(M)-y_(B))^2+(z_(M)-z_(B))^2)=
=sqrt((x-(-1))^2+(y-2)^2+(0-4)^2)

CМ=sqrt((x_(M)-x_(C))^2+(y_(M)-y_(C))^2+(z_(M)-z_(C))^2)=
=sqrt((x-1)^2+(y-1)^2+(0-(-3))^2)

Решаем систему уравнений:
{sqrt((x-4)^2+(y-0)^2+(0-2)^2)=sqrt((x-(-1))^2+(y-2)^2+(0-4)^2)
{sqrt((x-4)^2+(y-0)^2+(0-2)^2)=sqrt((x-1)^2+(y-1)^2+(0-(-3))^2)

{(x-4)^2+y^2+4=(x+1)^2+(y-2)^2+16
{(x-4)^2+y^2+4=(x-1)^2+(y-1)^2+9

{10x-4y+1=0
{6x-2y-9=0

{10x-4y+1=0
{-12x+4y+18=0
Cкладываем
-2х+19=0
х=9,5
y=(6x-9)/2=(57-9)/2=48/2=24
О т в е т. (9,5;24;0)

Все решения

Написать комментарий

Меню

Присоединяйся в ВК