Задать свой вопрос   *более 50 000 пользователей получили ответ на «Решим всё»

Задача 29143 14. Найти доверительный интервал для...

Условие

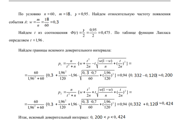
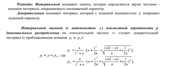
14. Найти доверительный интервал для оценки неизвестной вероятности р биномиального распределения с надежностью 0,95, если в 60 испытаниях событие появилось 18 раз.

Отв. 0,200 < p < 0,424.

математика ВУЗ 3823

Решение

Написать комментарий

Меню

Присоединяйся в ВК