Задать свой вопрос   *более 50 000 пользователей получили ответ на «Решим всё»

Задача 29111 Случайная величина X распределена...

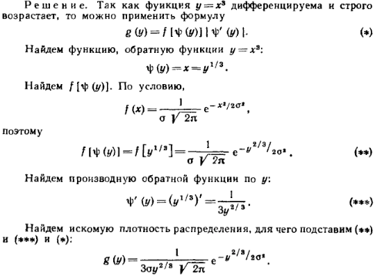
Условие

Случайная величина X распределена нормально, причем ее математическое ожидание а = 0. Найти распределение функции У = Х^3.

математика ВУЗ 1160

Решение



Ответ: В решение

Написать комментарий

Меню

Присоединяйся в ВК