Задать свой вопрос   *более 50 000 пользователей получили ответ на «Решим всё»

Задача 29063 ...

Условие

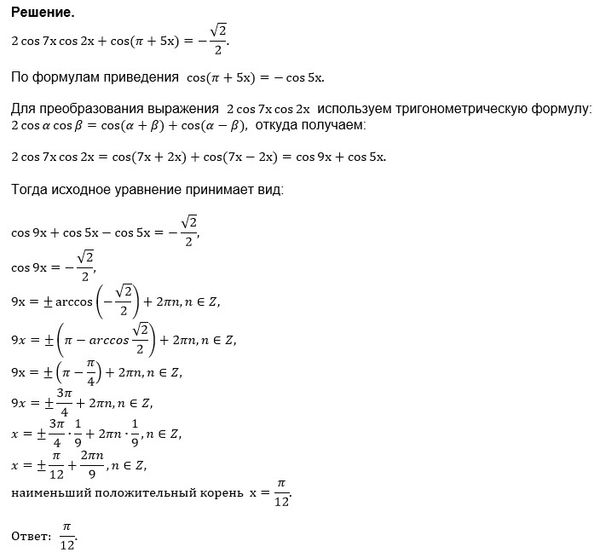
№5. Найдите наименьший положительный корень уравнения

2cos 7x cos 2x + cos(Pi + 5x) = -√2/2

математика 10-11 класс 1270

Все решения

По формулам приведения
cos(Pi+5x)=-cos5x
Так как
cos альфа *cos бета =(1/2)*(cos( альфа - бета ) + cos( альфа + бета ))
Уравнение принимает вид:
2*(1/2)*(cos7x-2x)+ cos(7x+2x)) - cos5x=-sqrt(2)/2;
cos5x+cos9x-cos5x=-sqrt(2)/2;
cos9x=-sqrt(2)/2;
9x= ± arccos(-sqrt(2)/2)+2Pin, n ∈ Z
9x= ± (3Pi/4)+2Pin, n ∈ Z
9x= ± (3Pi/4)+2Pin, n ∈ Z
x= ± (Pi/12)+(2Pi/9)*n, n ∈ Z

Наименьший положительный корень (Pi/12)

О т в е т. (Pi/12)

Написать комментарий

Меню

Присоединяйся в ВК