Задать свой вопрос
*более 50 000 пользователей получили ответ на «Решим всё»
Задача 29062
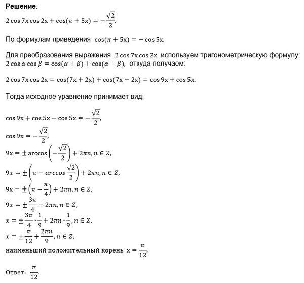
Пятое задание помогите ...
Условие
u185168184136
23.07.2018
Пятое задание помогите
математика 8-9 класс
568
Все решения
u821511235
23.07.2018
Написать комментарий
Меню
Решим всё
Найти задачу
Категории
Статьи
Тесты
Архив задач
Присоединяйся в ВК