Задать свой вопрос
*более 50 000 пользователей получили ответ на «Решим всё»
Задача 29054
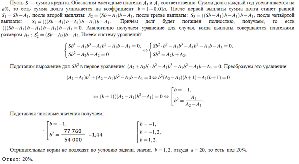
Все на картинке...
Условие
u31173240205
23.07.2018
Все на картинке
математика
474
Все решения
SOVA
23.07.2018
.
Написать комментарий
Меню
Решим всё
Найти задачу
Категории
Статьи
Тесты
Архив задач
Присоединяйся в ВК