Задать свой вопрос   *более 50 000 пользователей получили ответ на «Решим всё»

Задача 28894 ...

Условие

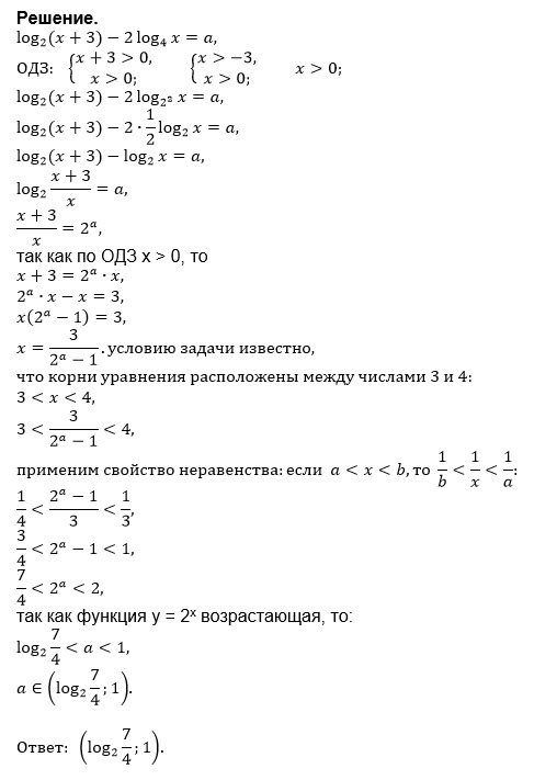
9. При каких значениях параметра a корни уравнения log₂(х + 3) − 2log₄ х = a будут расположены между числами 3 и 4?

математика 764

Все решения

ОДЗ:
{x+3 > 0
{x > 0
ОДЗ: х > 0

Применяем формулу перехода к другому основанию:
log_(4)x=log_(2)x/log_(2)4=(log_(2)x)/2;
уравнение принимает вид:
log_(2)(x+3)-log_(2)x=a;
log_(2)((x+3)/x)=a;
[b] log_(2)(1+(3/x))=a [/b]

Применяем свойства неравенств ( см. приложение)

Так как
3 < x < 4 ( интервал (3;4) входит в ОДЗ)
то
(1/4) < (1/x) < (1/3)
(3/4) < (3/x) < (3/3)=1
1+(3/4) < 1+(3/x) < 1+1
7/4 < 1+(3/x) < 2
Логарифмируем по основанию 2
log_(2) (7/4) < [b] log_(2) (1+(3/x)) [/b] < log_(2)2=1
log_(2)(7/4) < [b] a [/b] < 1

О т в е т. (log_(2)(7/4); 1)

Написать комментарий

Меню

Присоединяйся в ВК