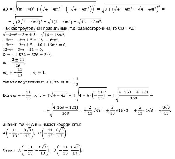
A(1;0)
Треугольник КАМ - равносторонний, значит все его углы имеют гра.дусную меру 60 градусов.
∠ КАР= ∠ МАР=30 градусов,
k_(прямой АК)=tg150 градусов=-sqrt(3/3)
уравнение прямой АК имеет вид:
y=(-sqrt(3)/3)x+b
Подставим координаты точки А в это уравнение:
0=(-sqrt(3)/3)+b
⇒ b=sqrt(3)/3
Точка К - точка пересечения прямой АК и эллипса.
Координаты точки найдем из системы:
{x^2+(y^2/4)=1
{y=(-sqrt(3)/3)x+(sqrt(3)/3)
x^2+(sqrt(3)/3)^2*(-x+1)^2/4=1
4x^2+(1/3)*(x^2-2x+1)=4
13x^2-2x-11=0
D=(-2)^2-4*(13)*(-11)=4*(1+143)=4*144=(2*12)^2
x_(1)=(2-24)/26=-22/26=-11/13 или x_(2)=1 ( это абсцисса точки А)
y_(1)=(sqrt(3)/3)*((11/13)+1)=8sqrt(3)/13
K(-11/13; 8sqrt(3)/13).
В силу симметрии эллипса относительно координатных осей
M(-11/13; -8sqrt(3)/13)
О т в е т. (-11/13; 8sqrt(3)/13); (-11/13; -8sqrt(3)/13).
