Задать свой вопрос
*более 50 000 пользователей получили ответ на «Решим всё»
Задача 28833
Решите уравнение sin 2x - 2 sin x + 2...
Условие
vk474052124
08.07.2018
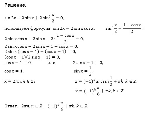
Решите уравнение sin 2x - 2 sin x + 2 sin^2 (x/2) = 0
математика 10-11 класс
514
Все решения
u821511235
08.07.2018
Написать комментарий
Меню
Решим всё
Найти задачу
Категории
Статьи
Тесты
Архив задач
Присоединяйся в ВК