Задать свой вопрос   *более 50 000 пользователей получили ответ на «Решим всё»

Задача 28809 4.3.29) Найти полуоси, координаты...

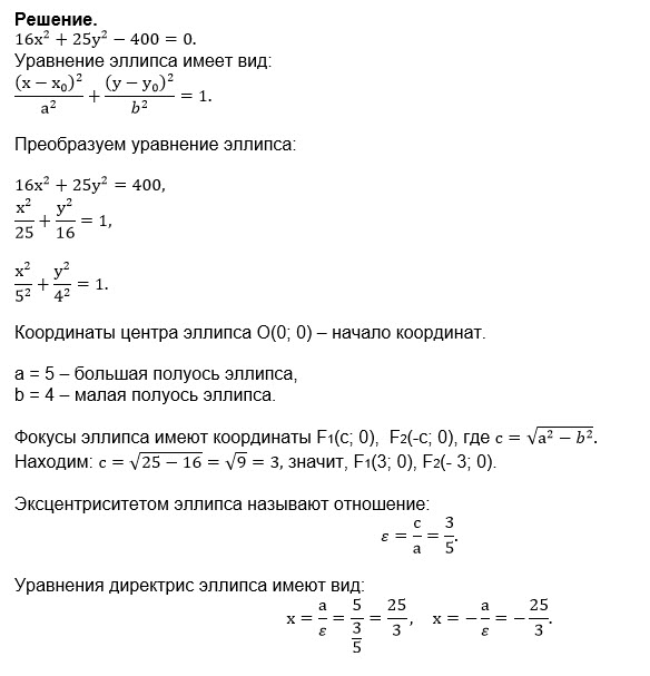
Условие

4.3.29) Найти полуоси, координаты фокусов, эксцентриситет и уравнения
директрис эллипса 16x^2+25y^2-400=0.

математика ВУЗ 13381

Решение

Написать комментарий

Меню

Присоединяйся в ВК