Задать свой вопрос
*более 50 000 пользователей получили ответ на «Решим всё»
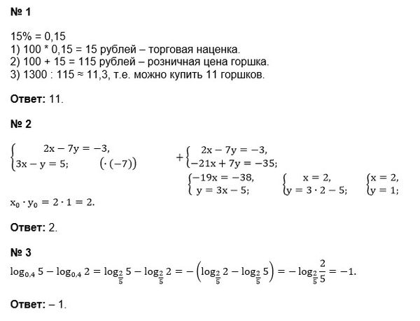
Задача 28808
Все на картинке...
Условие
u1931065062
05.07.2018
Все на картинке
предмет не задан
471
Решение
u821511235
05.07.2018
★
Написать комментарий
Меню
Решим всё
Найти задачу
Категории
Статьи
Тесты
Архив задач
Присоединяйся в ВК