Задать свой вопрос   *более 50 000 пользователей получили ответ на «Решим всё»

Задача 28778 Не выполняя построения, найдите...

Условие

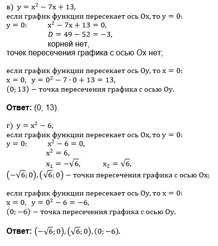
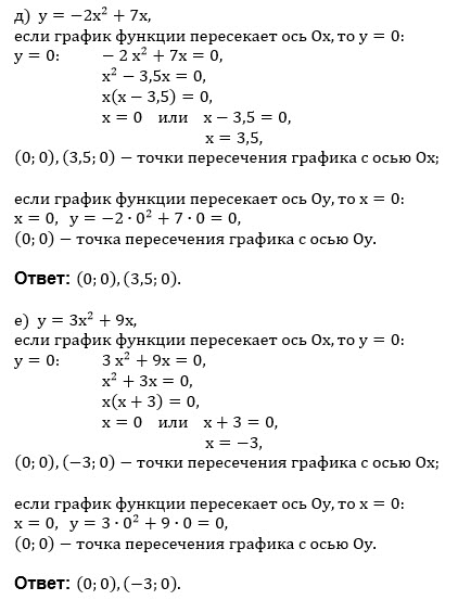
Не выполняя построения, найдите координаты точек пересечения графика функции с осью х и осью у: а)y = x^2-5x+6; б)y= - x^2+2x+3; в) y=x^2-7x+13; г) y=x^2-6; д) y= - 2x^2+7x; е) y= 3x^2+9x. С подробным решением, пожалуйста!

математика 8-9 класс 4824

Решение

Написать комментарий

Меню

Присоединяйся в ВК