Задать свой вопрос   *более 50 000 пользователей получили ответ на «Решим всё»

Задача 28708 ...

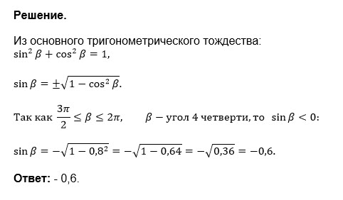
Условие

2. Вычислить [m]sin{β}[/m], если [m]cos{β}[/m] = 0,8 и [m]\frac{3π}{2}[/m] <= [m]β[/m] <= 2π.

предмет не задан 615

Все решения

Так как
sin^2 бета +cos^2 бета =1, то

sin бета = ± sqrt(1- cos^2 бета )

По условию
3Pi/2 меньше или равно бета меньше или равно 2Pi,
это четвёртая четверть.
синус в четвёртой четверти имеет знак минус:
sin бета = - sqrt(1 - cos^2 бета ) = - sqrt(1-0,8^2)=
= - sqrt(1 - 0,64)= - sqrt(0,36) = - 0,6

О т в е т. sin бета = - 0,6

Написать комментарий

Меню

Присоединяйся в ВК