Задать свой вопрос   *более 50 000 пользователей получили ответ на «Решим всё»

Задача 2858 Из пункта А в пункт В одновременно...

Условие

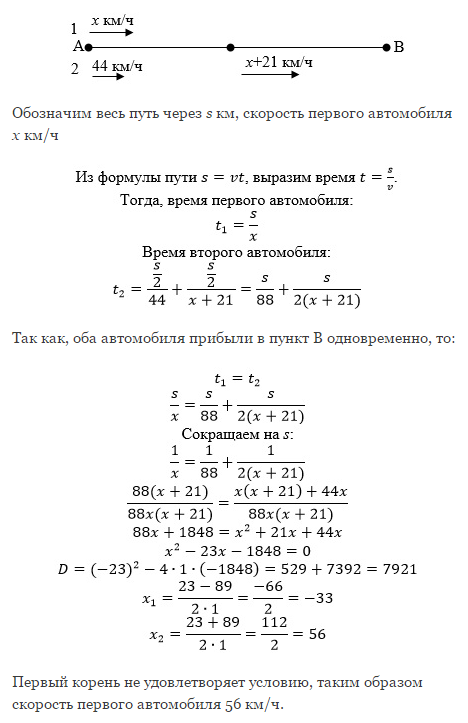
Из пункта А в пункт В одновременно выехали два автомобиля. Первый проехал с постоянной скоростью весь путь. Второй проехал первую половину пути со скоростью 44 км/ч, а вторую половину пути - со скоростью, на 21 км/ч большей скорости первого, в результате чего прибыл в В одновременно с первым автомобилем. Найдите скорость первого автомобиля. Ответ дайте в км/ч.

математика 10-11 класс 4491

Решение

как-то так

Написать комментарий

Меню

Присоединяйся в ВК