Задать свой вопрос
*более 50 000 пользователей получили ответ на «Решим всё»
Задача 28571
...
Условие
u81201745
20.06.2018
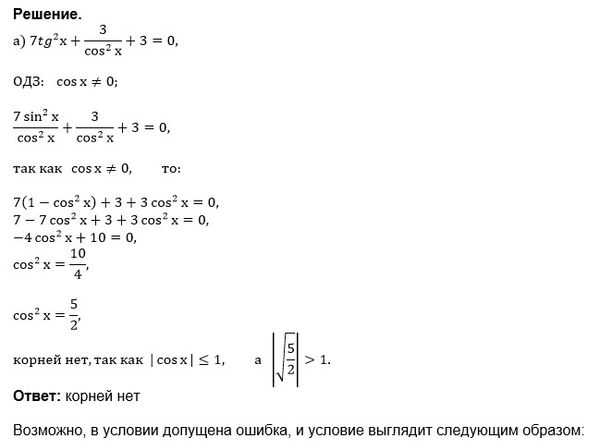
a) 7tg^2x + 3/cos^2x + 3 = 0
б) [ −5π/2 . −π ]
математика 10-11 класс
640
Все решения
u821511235
20.06.2018
Написать комментарий
Меню
Решим всё
Найти задачу
Категории
Статьи
Тесты
Архив задач
Присоединяйся в ВК