Задать свой вопрос
*более 50 000 пользователей получили ответ на «Решим всё»
Задача 28521
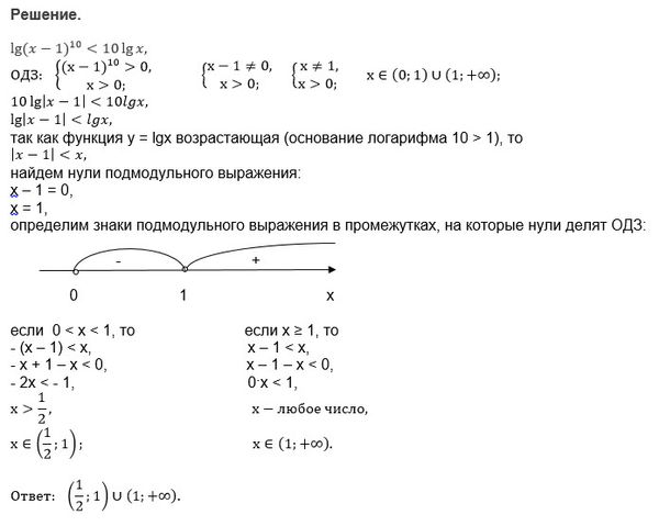
lg((x-1)^10) < 10lgx...
Условие
u1091855057
17.06.2018
lg((x-1)^10) < 10lgx
предмет не задан
890
Все решения
u821511235
17.06.2018
Написать комментарий
Меню
Решим всё
Найти задачу
Категории
Статьи
Тесты
Архив задач
Присоединяйся в ВК