Задать свой вопрос
*более 50 000 пользователей получили ответ на «Решим всё»
Задача 28508
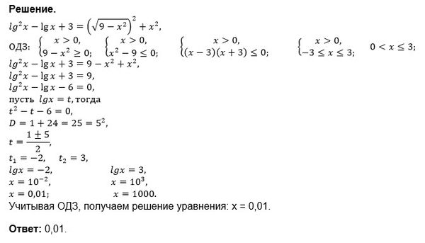
log^2 x-logx+3=(csrt(9-x^2))^2+x^2 ...
Условие
u10920615743
16.06.2018
log^2 x-logx+3=(csrt(9-x^2))^2+x^2
предмет не задан
748
Все решения
u821511235
16.06.2018
Написать комментарий
Меню
Решим всё
Найти задачу
Категории
Статьи
Тесты
Архив задач
Присоединяйся в ВК