Задать свой вопрос
*более 50 000 пользователей получили ответ на «Решим всё»
Задача 28492
...
Условие
u9515312983
15.06.2018
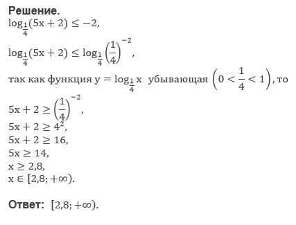
Решите неравенство
log1/4(5x+2)≤-2
математика
3668
Решение
u821511235
15.06.2018
★
Написать комментарий
Меню
Решим всё
Найти задачу
Категории
Статьи
Тесты
Архив задач
Присоединяйся в ВК