Задать свой вопрос
*более 50 000 пользователей получили ответ на «Решим всё»
Задача 28474
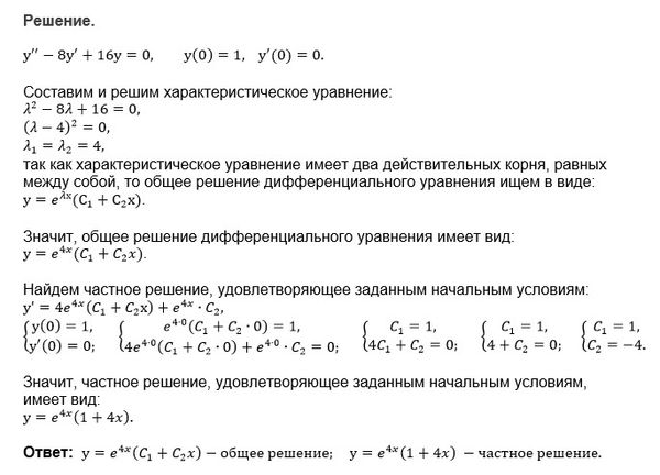
у''-8у'+16у=0, у(0)=1, у’(0)=0...
Условие
u95153131109
14.06.2018
у''-8у'+16у=0, у(0)=1, у’(0)=0
предмет не задан
1940
Все решения
u821511235
14.06.2018
Написать комментарий
Меню
Решим всё
Найти задачу
Категории
Статьи
Тесты
Архив задач
Присоединяйся в ВК