Задать свой вопрос
*более 50 000 пользователей получили ответ на «Решим всё»
Задача 28466
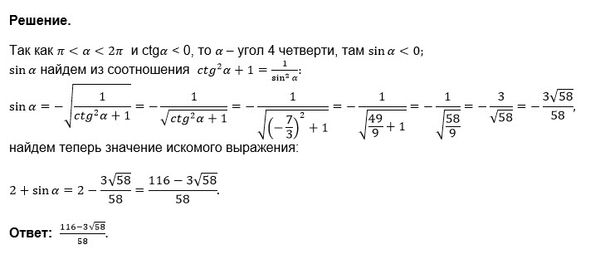
Найдите значение выранения 2+since a...
Условие
u852616491
13.06.2018
Найдите значение выранения 2+since a если ctg=-7/3, p < a < 2p
предмет не задан
2781
Все решения
u821511235
14.06.2018
Написать комментарий
Меню
Решим всё
Найти задачу
Категории
Статьи
Тесты
Архив задач
Присоединяйся в ВК