Задать свой вопрос   *более 50 000 пользователей получили ответ на «Решим всё»

Задача 28414 Найти оптимальный маршрут коммивояжера...

Условие

Найти оптимальный маршрут коммивояжера на графе, представленном матрицей расстояний между шестью объектами следования.

математика ВУЗ 2194

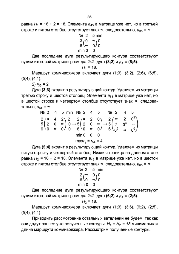
Решение



Ответ: В решение

Написать комментарий

Меню

Присоединяйся в ВК