39. Вычисление интегралов типа ∫ R(x, √(a² + x²)) dx.
40. Вычисление интегралов типа ∫ R(x, √(x² - a²)) dx.
74. Исследование сходимости интеграла ∫(a to b) ((b - x)ᵅ dx).
92. Решение уравнений вида y⁽ⁿ⁾ = f(x).
93. Решение уравнений вида y⁽ⁿ⁾ = f(x,y).
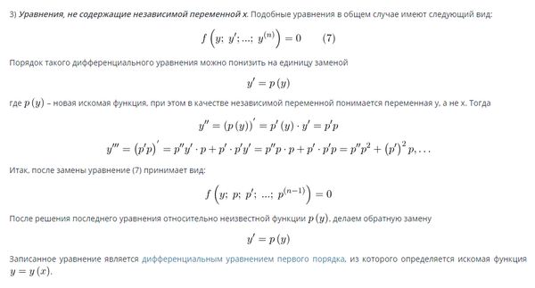
94. Решение уравнений вида y⁽ⁿ⁾ = f(y,y').

см. рисунок 6
aльфа=-бета
При бета < 0, а значит при альфа > 0 интеграл не является несобственным
При 0 < бета < 1
а значит при -1 < альфа < 0
интеграл в 74сходится
при альфа меньше или равно -1 интеграл в 74 расходится.



