Задать свой вопрос   *более 50 000 пользователей получили ответ на «Решим всё»

Задача 28396 Фотокатод облучают светом с длиной волны...

Условие

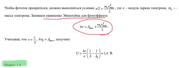
Фотокатод облучают светом с длиной волны лямбда=300нм .Красная граница фотоэффекта для вещества фотокатода лямбда нулевая=450 нм .Какое запирающее напряжение U нужно создать между анодом и катодом ,чтобы фотоэффект прекратился?

физика 10-11 класс 9403

Все решения

Держи)

Написать комментарий

Меню

Присоединяйся в ВК