Задать свой вопрос   *более 50 000 пользователей получили ответ на «Решим всё»

Задача 28254 Помогите решить 15 задание, очень...

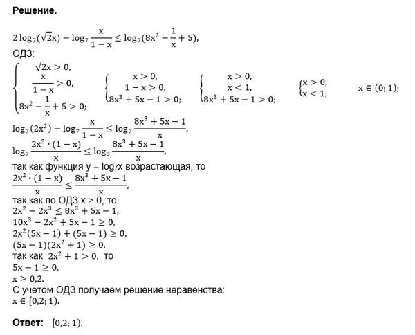
Условие

Помогите решить 15 задание, очень необходимо, превелечайше благодарю вас

математика 10-11 класс 735

Все решения

У Вас в условии ошибка, поэтому посмотрите решение подобного неравенства.

Написать комментарий

Меню

Присоединяйся в ВК