Задать свой вопрос   *более 50 000 пользователей получили ответ на «Решим всё»

Задача 28238 В школах №1 и №2 учащиеся писали тест....

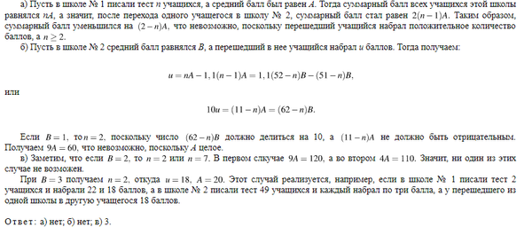
Условие

В школах №1 и №2 учащиеся писали тест. Из каждой школы тест писали по крайней мере 2 учащихся, а суммарно тест писали 81 учащийся. Каждый учащийся, писавший тест, набрал натуральное количество баллов. Оказалось, что в каждой школе средний балл за тест был целым числом. После этого один из учащихся, писавших тест, перешёл из школы №1 в школу №2, а средние баллы за тест были пересчитаны в обеих школах.

а) Мог ли средний балл в школе №1 вырасти в 2 раза?

б) Средний балл в школе №1 вырос на 20%, средний балл в школе №2 также вырос на 20%. Мог ли первоначальный средний балл в школе №2 равняться 1?

в) Средний балл в школе №1 вырос на 20%, средний балл в школе №2 также вырос на 20%. Найдите наименьшее значений первоначального среднего балла в школе №2

математика 10-11 класс 8740

Все решения

Написать комментарий

Меню

Присоединяйся в ВК