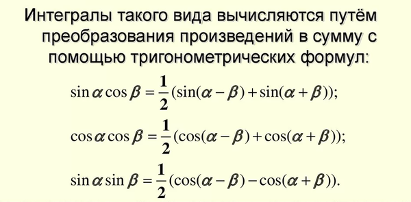
31. Вычисление интегралов типа `∫ sin px · sin qx dx`.
32. Вычисление интегралов типа `∫ cos px · cos qx dx`.
33. Интегрирование иррациональности. Метод рационализации.
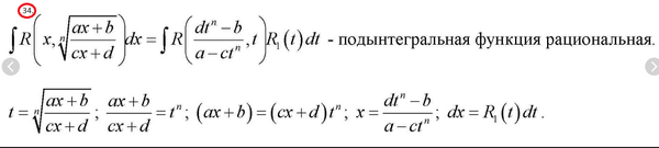
34. Вычисление интегралов типа `∫ Rₘ (x, √((αx+β)/(x+δ))) dx`.
35. Вычисление интегралов типа `∫ Rₘ (x, √((αx+β)/(x+δ)), √((αx+β)/(x+δ))⁻¹, ...) dx`.
33. см. приложения 2,3,4,5
34. см. приложение 6
35. см. приложение 7




