Задать свой вопрос
*более 50 000 пользователей получили ответ на «Решим всё»
Задача 28050
...
Условие
u261547
29.05.2018
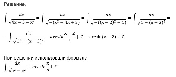
dx/√(4x-3-x^2)
предмет не задан
605
Все решения
u821511235
29.05.2018
Написать комментарий
Меню
Решим всё
Найти задачу
Категории
Статьи
Тесты
Архив задач
Присоединяйся в ВК