Задать свой вопрос   *более 50 000 пользователей получили ответ на «Решим всё»

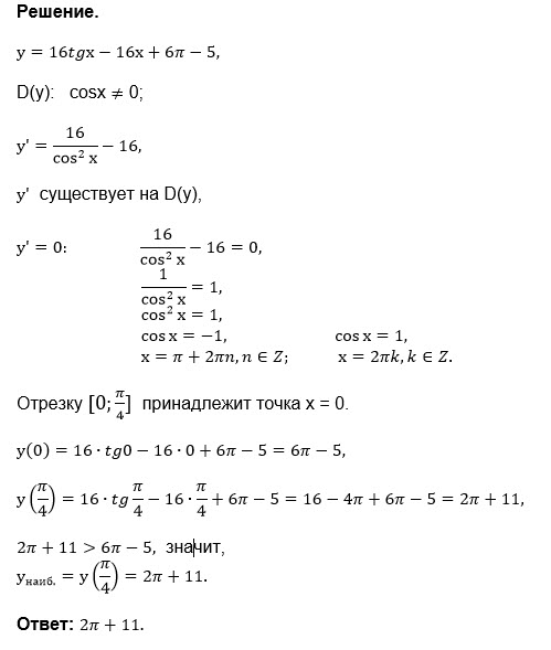
Задача 28018 Найдите наибольшее значение функции...

Условие

Найдите наибольшее значение функции y=16tgx-16x+6pi-5 на отрезке [0;pi/4]

математика 10-11 класс 7251

Все решения

[b] Еще одна хорошая задача на наибольшее значение, в которой не нужно находить точки экстремума [/b]
Cм. так же:
https://reshimvse.com/zadacha.php?id=27926
https://reshimvse.com/zadacha.php?id=27904

Функция [b]определена и непрерывна на отрезке [0;Pi/4][/b]
Находим производную:

y`=(16/cos^2x)-16
y`=(16-16cos^2x)/sin^2x
y`=16tg^2x
y` больше или равно 0 на [0;Pi/4]

Данная функция возрастает на [0;Pi/4]

Наибольшее значение в точке х=Pi/4

y(Pi/4)=16*tg(Pi/4)-16*(Pi/4)+6Pi-5=
=16-4Pi+6Pi-5=2Pi+11
О т в е т. y(Pi/4)=2Pi+11

Написать комментарий

Меню

Присоединяйся в ВК