Задать свой вопрос   *более 50 000 пользователей получили ответ на «Решим всё»

Задача 28016 Найти 3cosa, если sina=2корня из 2/3 и a...

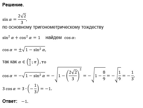
Условие

Найти 3cosa, если sina=2корня из 2/3 и a принадлежит (pi/2;pi)

математика 10-11 класс 37315

Решение

sin^2 альфа +cos^2 альфа =1

cos альфа = - sqrt(1-cos^2 альфа ), знак минус перед корнем, так как угол во второй четверти (Pi/2;Pi); косинус во второй четверти отрицательный.

сos альфа =-sqrt(1-(2sqrt(2/3))^2)=-sqrt(1-(8/9))=-sqrt(1/9)=-1/3

3cos альфа =3*(-1/3)=-
О т в е т. -1

Все решения

Написать комментарий

Меню

Присоединяйся в ВК