Задать свой вопрос   *более 50 000 пользователей получили ответ на «Решим всё»

Задача 27904 Найдите наименьшее значение функции у...

Условие

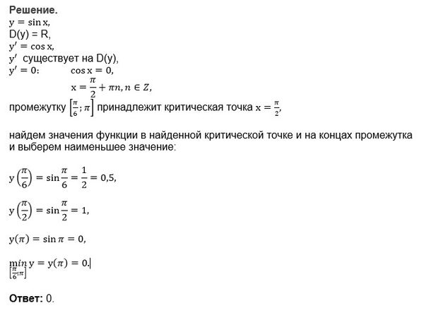
Найдите наименьшее значение функции у =sin x на промежутке от [пи/6;пи]

математика 10-11 класс 2674

Все решения

Иногда можно ответить на вопрос не прибегая к исследованию функции.
Функция у=sinx определена и непрерывна на [Pi/6;Pi]

График у=sinx на [Pi/6;Pi] см на рисунке.
Наименьшее значение в точке х=Pi
y=0

1

Написать комментарий

Меню

Присоединяйся в ВК