Задать свой вопрос   *более 50 000 пользователей получили ответ на «Решим всё»

Задача 27813 Определить логарифмический декремент...

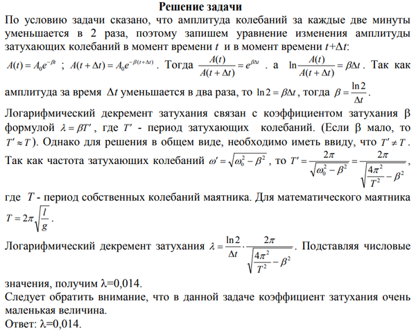
Условие

Определить логарифмический декремент затухания математического маятника длиной 1,5 м, если за каждые 2 мин амплитуда его колебаний уменьшается вдвое.

физика ВУЗ 4249

Решение



Ответ: В решение

Написать комментарий

Меню

Присоединяйся в ВК