Задать свой вопрос   *более 50 000 пользователей получили ответ на «Решим всё»

Задача 27812 ...

Условие

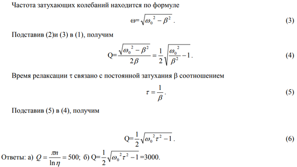
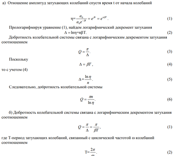
Найти добротность осциллятора, у которого а) амплитуда смещения уменьшается в η = 2 раза через каждые n = 110 колебаний; б) собственная частота ω0 и время релаксации t.

физика ВУЗ 16511

Решение



Ответ: В решение

Написать комментарий

Меню

Присоединяйся в ВК