Задать свой вопрос   *более 50 000 пользователей получили ответ на «Решим всё»

Задача 27810 ...

Условие

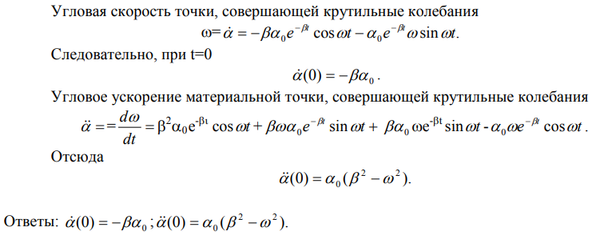
Тело совершает крутильные колебания по закону α=α_(0)e^(-Bt)coswt. Найти угловую скорость и угловое ускорение тела в момент времени t=0.

физика ВУЗ 2429

Решение



Ответ: В решение

Написать комментарий

Меню

Присоединяйся в ВК