Задать свой вопрос   *более 50 000 пользователей получили ответ на «Решим всё»

Задача 27809 Логарифмический декремент затухания...

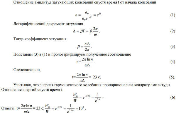
Условие

Логарифмический декремент затухания камертона, колеблющегося с частотой 100 Гц, равен 0,002. Через какой промежуток времени амплитуда колебаний возбужденного камертона уменьшится в 100 раз? Во сколько раз изменится при этом энергия колебаний?

физика ВУЗ 14595

Решение



Ответ: В решение

Написать комментарий

Меню

Присоединяйся в ВК