Задать свой вопрос   *более 50 000 пользователей получили ответ на «Решим всё»

Задача 27696 3^x-1/3^x-3 < 1+1/3^x-2...

Условие

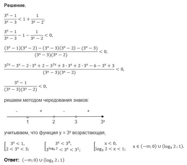
3^x-1/3^x-3 < 1+1/3^x-2

предмет не задан 12367

Все решения

Замена переменной
3^x=t
[b]t > 0 при любом х[/b]
(t-1)/(t-3) < 1+(1/(t-2));

Переносим влево и приводим к общему знаменателю
(t-2)*(t-3)

((t-1)*(t-2)-(t-3)*(t-2)-(t-3))/((t-3)*(t-2)) < 0

(t-1)/((t-2)*(t-3)) < 0

__-_ (1) __+__ (2) __-__ (3) __+__

[b]t > 0 при любом х[/b]

0 < t < 1 или 2 < t < 3

3^x < 1 или 2 < 3^x < 3
x < 0 или log_(3)2 < x < 1

О т в е т. (- бесконечность ;0) U (log_(3)2; 1)

Написать комментарий

Меню

Присоединяйся в ВК