Задать свой вопрос
*более 50 000 пользователей получили ответ на «Решим всё»
Задача 27441
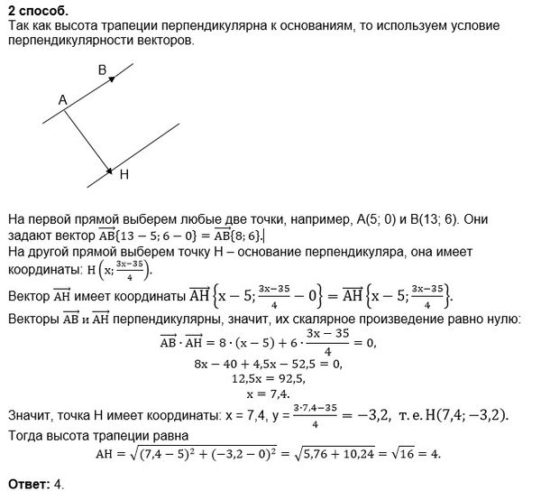
4.2.71) Даны уравнения оснований...
Условие
slava191
13.05.2018
4.2.71) Даны уравнения оснований трапеции: 3x-4y-15=0, 3x-4y-35= 0. Найти длину ее высоты.
математика ВУЗ
7568
Решение
u821511235
14.05.2018
★
2 способа
Написать комментарий
Меню
Решим всё
Найти задачу
Категории
Статьи
Тесты
Архив задач
Присоединяйся в ВК