Задать свой вопрос
*более 50 000 пользователей получили ответ на «Решим всё»
Задача 27425
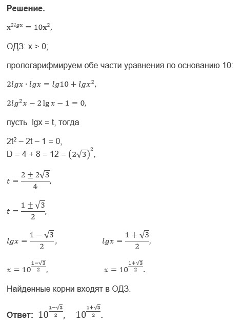
7.23) x^(2lgx) = 10x^2...
Условие
slava191
13.05.2018
7.23) x^(2lgx) = 10x^2
математика 10-11 класс
3520
Решение
u821511235
25.05.2018
★
Написать комментарий
Меню
Решим всё
Найти задачу
Категории
Статьи
Тесты
Архив задач
Присоединяйся в ВК