Задать свой вопрос   *более 50 000 пользователей получили ответ на «Решим всё»

Задача 27418 Амплитуда затухающих колебаний...

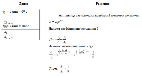
Условие

Амплитуда затухающих колебаний математического маятника за времени t = 1мин. уменьшилась вдвое. Во сколько раз уменьшится амплитуда за время t = 3 мин?

физика ВУЗ 10343

Решение



Ответ: В решение

Вопросы к решению (1)

Написать комментарий

Меню

Присоединяйся в ВК