Задать свой вопрос   *более 50 000 пользователей получили ответ на «Решим всё»

Задача 27415 Найти отношение кинетической энергии Wк...

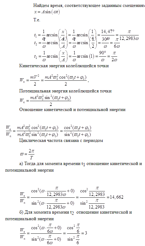
Условие

Найти отношение кинетической энергии Wк точки, совершающей гармоническое колебание, к ее потенциальной энергии Wп для моментов, когда смещение точки от положения равновесия составляет: а) х = А/4; б) х = А/2; в) х = А, где А — амплитуда колебаний.

физика ВУЗ 4450

Решение



Ответ: В решение

Написать комментарий

Меню

Присоединяйся в ВК