Задать свой вопрос
*более 50 000 пользователей получили ответ на «Решим всё»
Задача 26910
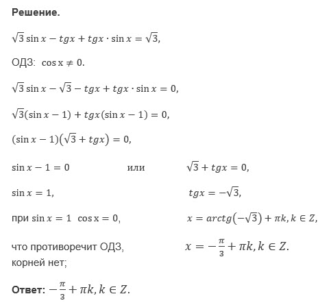
4.5) sqrt(3)sinx-tgx+tgx*sinx=sqrt(3)...
Условие
slava191
29.04.2018
4.5) sqrt(3)sinx-tgx+tgx*sinx=sqrt(3)
математика 10-11 класс
4064
Решение
u821511235
30.04.2018
★
Написать комментарий
Меню
Решим всё
Найти задачу
Категории
Статьи
Тесты
Архив задач
Присоединяйся в ВК