Задать свой вопрос   *более 50 000 пользователей получили ответ на «Решим всё»

Задача 26791 Дано уравнение (sinx + sin3x) / cos x =...

Условие

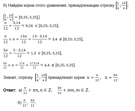
Дано уравнение (sinx + sin3x) / cos x = 1.

А) Решите уравнение.

Б) Укажите корни этого уравнения, принадлежащие отрезку [1/4; 13/4].

предмет не задан 1037

Решение

Написать комментарий

Категория

Меню

Присоединяйся в ВК