Задать свой вопрос   *более 50 000 пользователей получили ответ на «Решим всё»

Задача 26790 Даны векторы а(1;2;m) и b(-2;-1;...

Условие

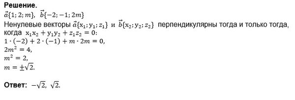
Даны векторы а(1;2;m) и b(-2;-1; 2;m).Найдите значения m,при которых векторы а и b -а перпендикулярны

предмет не задан 5492

Решение

Написать комментарий

Меню

Присоединяйся в ВК