Вариант 1
1. В основе прямой призмы - прямоугольный треугольник катетами 6 и 8 см. Найдите площадь боковой поверхности призмы, если её наибольшая боковая грань - квадрат.
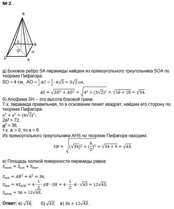
2. В правильной четырехугольной пирамиде высота пирамиды равна 4 см, диагональ основания 6√2 см. Найдите: а) боковое ребро пирамиды; б) апофему; в) площадь полной поверхности.
3. В правильной треугольной пирамиде высота пирамиды равна 12 см. Найти: а) сторону основания; б) высоту бокового ребра пирамиды; в) апофему.
4. В основании пирамиды SABC лежит правильный треугольник. Сторона основания равна 6 см. высота пирамиды 5 см. Найти площадь боковой поверхности пирамиды, если её наибольшая боковая грань - прямоугольный треугольник.

