Задать свой вопрос
*более 50 000 пользователей получили ответ на «Решим всё»
Задача 26715
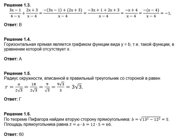
Все на картинке...
Условие
u9121482187
24.04.2018
Все на картинке
предмет не задан
502
Все решения
u821511235
24.04.2018
Написать комментарий
Меню
Решим всё
Найти задачу
Категории
Статьи
Тесты
Архив задач
Присоединяйся в ВК