Задать свой вопрос
*более 50 000 пользователей получили ответ на «Решим всё»
Задача 26701
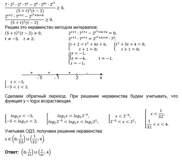
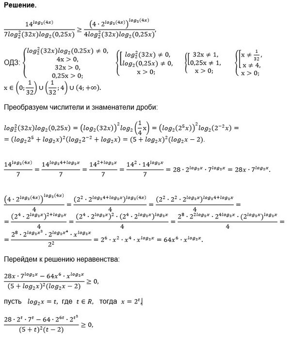
14^log2(4x) / 7log^2_2(32x) ......
Условие
u188123230157
23.04.2018
14^log2(4x) / 7log^2_2(32x) ...
математика 10-11 класс
541
Все решения
u821511235
24.04.2018
Написать комментарий
Меню
Решим всё
Найти задачу
Категории
Статьи
Тесты
Архив задач
Присоединяйся в ВК