Задать свой вопрос   *более 50 000 пользователей получили ответ на «Решим всё»

Задача 26638 Прямая у=-6х-10 является касательной к...

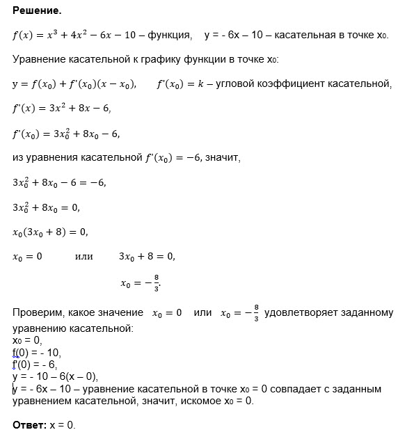
Условие

Прямая у=-6х-10 является касательной к графику функции у=х^3+4х^2-6х-10. Найдите абсциссу точки касания.

математика 10-11 класс 14314

Все решения

Написать комментарий

Меню

Присоединяйся в ВК