Задать свой вопрос   *более 50 000 пользователей получили ответ на «Решим всё»

Задача 26595 4.1.38) Найти координаты центра...

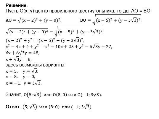
Условие

4.1.38) Найти координаты центра правильного шестиугольника, зная две его смежные вершины: А (2;0) и В(5; 3sqrt(3)).

математика ВУЗ 6516

Решение

Пусть центр правильного шестиугольника имеет координаты   O(x;y) ,
Так как  OA=OB,то
sqrt((x-2)^2+(y-0)^2)=sqrt((x-5)^2+(y-3sqrt(3))^2)
Возводим в квадрат
(x-2)^2+y^2=(x-5)^2+(y-3sqrt(3))^2
(x-2)^2-(x-5)^2=(y-3sqrt(3))^2-y^2
(x-2-x+5)*(x-2+x-5)=(y-3sqrt(3)-y)*(y-3sqrt(3)+y)
3*(2x-7)=-3sqrt(3)*(2y-3sqrt(3))
(2x-7)=-sqrt(3)*(2y-3sqrt(3))
2x+2sqrt(3)y-16=0
x+sqrt(3)y-8=0
( это уравнение серединного перпендикуляра к прямой АВ)

AB=sqrt((5-2)^2+(3sqrt(3)-0)^2)=sqrt(9+27)=sqrt(36)=6

Составляем уравнение окружности с центром в точке А и радиусом АВ=6
(x-2)^2+y^2=36

Решаем систему двух уравнений
{x+sqrt(3)y-8=0 ⇒ x =8-sqrt(3)y
{(x-2)^2+y^2=36

(8-sqrt(3)y-2)+y^2=36
(6-sqrt(3)y)^2+y^2=36
36 - 12sqrt(y)+3y^2+y^2=36
4y^2-12sqrt(3)y=0
4y*(y-3sqrt(3))=0
y_(1)=0 или y_(2)=3sqrt(3)
x_(1)=8-sqrt(3)*0=8 или х=8-sqrt(3)3*sqrt(3)=8-9=-1

О т в е т. (8;0) или (-1; 3sqrt(3))

Cм рисунок. Графическое решение

Все решения

Написать комментарий

Меню

Присоединяйся в ВК