Задать свой вопрос
*более 50 000 пользователей получили ответ на «Решим всё»
Задача 2596
Приведите уравнение прямой к...
Условие
slava191
02.01.2015
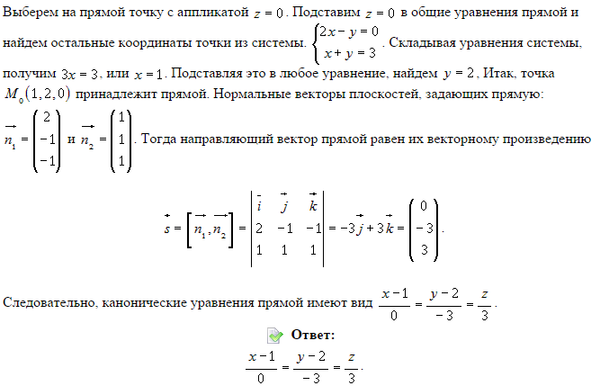
Приведите уравнение прямой к каноническому виду system{2x-y-z=0;x+y+z-3=0}
математика ВУЗ
2308
Решение
Ответ:
В решение
Написать комментарий
Меню
Решим всё
Найти задачу
Категории
Статьи
Тесты
Архив задач
Присоединяйся в ВК