Задать свой вопрос   *более 50 000 пользователей получили ответ на «Решим всё»

Задача 25346 На однородный сплошной цилиндр массы m1...

Условие

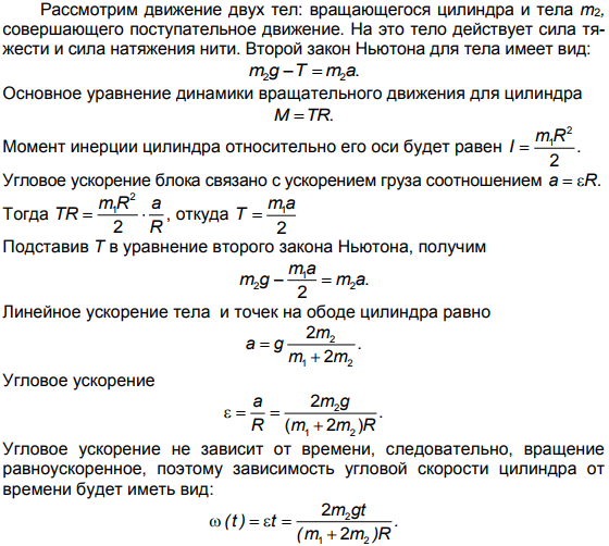
На однородный сплошной цилиндр массы m1 радиуса R намотана легкая нить, к концу которой прикреплено тело массы m2. В момент времени t = 0 система пришла в движение (рис. 4.7). Найти зависимость от времени угловой скорости цилиндра.

физика ВУЗ 19391

Решение



Ответ: В решение

Написать комментарий

Меню

Присоединяйся в ВК