Задать свой вопрос   *более 50 000 пользователей получили ответ на «Решим всё»

Задача 2498 В системе, показанной на рисунке, m1=m,...

Условие

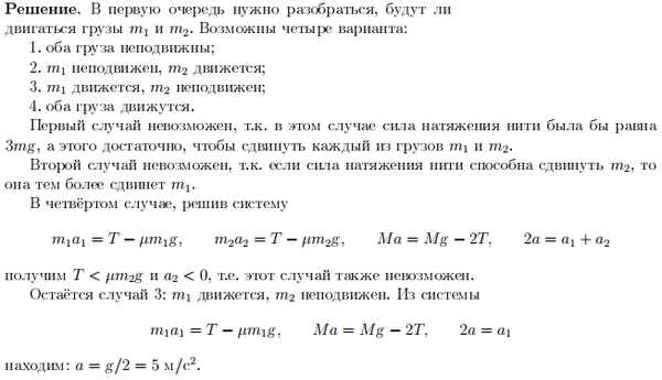
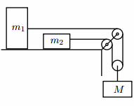
В системе, показанной на рисунке, m1=m, m2=5m, M=6m. Найдите ускорение груза M, если между остальными грузами и столом имеется трение с коэффициентом =05. Принять g=10 м/с^2, массой блоков и трением в их осях пренебречь. Ответ выразить в м/с^2.

физика 10-11 класс 4193

Решение



Ответ: 5

Все решения

Yes

Yes

Yes

Yes

Yes

Написать комментарий

Меню

Присоединяйся в ВК